All Retail
Опубликовано

Управление качеством в ритейле

Управление качеством в розничных продажах имеет свои особенности. Разумеется, все основные принципы управления качеством, которые прекрасно работают в других отраслях, продолжают работать и в ритейле. Однако особая природа розничных продаж требует особых методов работы по качеству.

Чем же отличается управление качеством в ритейле от, скажем, управления качеством на производстве?

Управление качеством родилось в рабочих цехах гигантских производственных комбинатов. Оно, по сути, отпочковалось от управления производством. Его создатели были заинтересованы прежде всего в улучшении производственных процессов. Первыми мощными инструментами качества были технологические инструкции (стандартизация процессов) и статистический контроль процессов. До сегодняшних дней дожило не очень корректное представление о том, что качество - это прежде всего «соответствие приемо-сдаточным требованиям к готовой продукции».

Традиционный специалист по качеству, вооруженный этим устаревшим представлением и привыкший к строгой линейной цепочке производства с трудом воспринимает динамичную, быстро меняющуюся, частично виртуальную природу розничного бизнеса с упором на покупателя.

Помимо трудностей применения методов производства, розница создает новые проблемы для управления качеством.

Во-первых, в рознице мы имеем дело с импульсивными покупками (вместо холодного логического расчета покупатель покупает на основе внутреннего импульса).

Во-вторых, помимо самого товара /услуги, покупатель сталкивается с обстановкой (парковка, торговые помещения, коляски / корзинки, магазин / организация и т.п.),  сервисом со стороны сотрудников и месторасположением магазина. Факторы, которые играют гораздо меньшую роль в продажах организациям (B2B).

В-третьих, сам по себе ритейлер является только частью системы дистрибуции, и качество обслуживания / товара зависит от функционирования всей цепочки.

Цель всей деятельности по качеству в ритейле – дать покупателю тот уровень сервиса и товаров, который покупатель будет считать справедливым и соответствующим его  затратам.

Давайте рассмотрим типовую схему работы розничного магазина / организации:

Схема начинается с так называемого канала дистрибуции, который начинается с производителя товара, включает транспортные компании, оптовика и, наконец, розничный магазин / организацию. Отдел закупок розничной организации закупает товары, которые доставляются в магазин, разгружаются и выставляются на продажу в торговых площадях.

Основная задача ритейлера привлечь покупателей и реализовать товары. В нижнем правом углу схемы мы видим вспомогательные структуры, которые обычно (не всегда) не принимают участия в прямом контакте с покупателем.

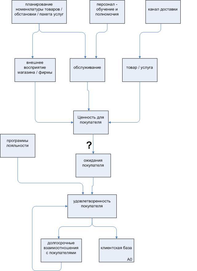
Данная традиционная схема не позволяет понять полностью, где и как мы можем управлять качеством в рознице. Для полного понимания посмотрим на другую схему:

1. Планирование номенклатуры товаров / обстановки / пакета услуг

Первый шаг в обеспечении качества в рознице начинается с планирования. Мы должны правильно определить, что мы хотим дать покупателю? Первый вопрос влечет за собой второй вопрос – кто наш покупатель? Ассортимент товаров, обстановка, месторасположение и качество обслуживания в магазине эконом класса явно отличается от бутика или гипермаркета. Ключ к успеху – правильно определить покупателя, его потребности и набор / пакет товаров / услуг необходимый ему.

Задача руководителя по качеству в розничной организации контролировать:

- наличие информации для планирования номенклатуры товаров / обстановки / пакета услуг;

- наличие перечня номенклатуры товаров / обстановки / пакета услуг;

- проведение периодических проверок соответствия первоначального плана текущей ситуации (изменение ассортимента, изменение базы покупателей, изменение требований покупателей, поведение сотрудников магазина).

Обратите внимание, я не говорю о том, что специалисты по качеству должны заниматься маркетингом, они должны требовать наличия и проверять наличие соответствующих данных.

2. Персонал – обучение и полномочия

Посетив магазин, покупатель либо напрямую сталкивается с работниками магазина, либо испытывает на себе результаты их работы (наличие и расположение товаров в торговых помещениях, чистота и порядок в магазине). Работники магазина оказывают критическое влияние на впечатление от «акта покупки». Это требует тщательной подготовки работников к своей работе. Помимо знания и выполнения самого процесса работы, работник должен быть вежливым, любезным, отзывчивым с покупателем. Два основных инструмента для успешной подготовки работников магазина к работе – обучение и правильная мотивация.

Задача руководителя по качеству в этом аспекте деятельности магазина – контролировать наличие программ мотивации, начального и периодического обучения сотрудников.

3. Канал доставки

Ритейлер не работает в вакууме, он представляет собой последнее звено, по которому к покупателю идут товары и услуги. Сроки доставки товаров и их качество зависят от производителя, оптовика и транспортной компании. Правильная работа с поставщиками по качеству включает в себя:

 - одобрение / сертификацию поставщика

- анализ и подготовку требований по качеству в контракте

- организацию информационного обмена

- формирование и контроль требований к упаковке

- формирование и контроль требований к идентификации упаковок и товаров

- контроль сопроводительной документации

- организацию контроля качества новых товаров

- организацию базы данных по номенклатуре товаров и проблемам в поставках

- аудит поставщиков

- оценку поставщиков

- обмен информацией о проблемах с поставщиками

4. Внешнее восприятие магазина / фирмы

Придя в магазин, покупатель проходит через «акт покупки». Этот акт включает в себя дорогу от дома до магазина, парковку (транспорт), торговые помещения, обстановку в торговых помещениях, внешний вид сотрудников магазина, наличие товаров, время поиска товара и т.п. Эти факторы имеют немаловажное значение для покупателя. Несмотря на наличие большого количества Интернет магазинов, большинство покупателей хотят «переживать» / «ощущать» момент покупки, своими руками пощупать товар, визуально оценить его вживую. Для очень многих покупателей обстановка во время покупки является очень важным фактором. И если ожидаемая обстановка не соответствует ожиданиям покупателя -  он будет не доволен и разочарован.

Основная задача управления качеством в этом аспекте деятельности:

- правильно оценить требуемый уровень обстановки

- проверять впечатление покупателей от реальной обстановки

- при наличии разрыва между ожидаемым и реальным, исправлять и устранять разницу.

5. Обслуживание

            Впечатление от красивой обстановки и качественного товара может быть легко испорчено хамским словом, сказанным работником магазина ошарашенному покупателю.

Поэтому очень важно неустанно внушать всем работникам магазина, вступающим в прямой контакт с покупателями о важности:

- любезности

- отзывчивости

- ответственности

- вежливости

- помощи покупателю.

И не только внушать, но и проверять наличие статистики по:

-  удовлетворенности покупателей от контакта с сотрудниками магазина

- правильности выполнения сотрудниками своих обязанностей.

Разумеется, только добрые намерения не будут достаточными для организации отличного обслуживания покупателей. Правильно разработанные рабочие инструкции и регулярная проверка знания инструкций и действий работников в реальной обстановке – вот ключ к успеху.

Одна из задач руководителя по качеству наладить наличие всех необходимых инструкций и регулярно проводить проверку действий работников по их выполнению.

6. Товар / услуга

Перед началом реализации товара от нового поставщика важно оценить возможные риски, которые могут произойти от использования покупателем этого товара.

Я говорю о:

- горючести

- токсичности

- безопасности для детей (игрушки и непреднамеренное использование детьми)

- наличии вредных веществ в товаре

- законодательных требованиях для пищи и лекарств и т.п.

Иногда необходимо отправить образцы проверяемых товаров в независимую лабораторию на экспертизу.

Качество услуги, в отличие от качества товара не может быть проверено напрямую. Вместо прямой проверки мы должны полагаться на мнения и ощущения покупателей.

Естественно, что качество реализуемого товара в основном определяется производителем (за исключением проблем в доставке, которые могут превратить хорошую продукцию в бракованную во время транспортировки). Единственная и основная возможность ритейлера – вести точный учет проблем и вовремя уходить от сотрудничества с проблемным поставщиком. Для этого требуется:

 - спецификации на поставляемые товары (мы должны знать, что мы закупаем и как проверяем закупленную продукцию)

- полные данные о поставках и статистику проблем с закупленными товарами при приемке, во время хранения, во время и после реализации.

Построить такую базу данных и вести учет несложно. Она формируется из учета каждой единичной проблемы в поставках товара. На каждую проблему мы составляем акт, в котором пишем, кто, когда и в какой форме поставил нам проблемный товар.

7. Ценность для покупателя / ожидания покупателя / удовлетворенность и долгосрочные отношения

Все три упомянутых прежде фактора – внешнее восприятие магазина /фирмы, обслуживание и качество товара / услуги создают ценность / пользу для покупателя. Покупатель сравнивает полученную пользу / ценность с ожидаемой и с затраченными деньгами. В результате сравнения (знак вопроса на схеме) возникает удовлетворение (или неудовлетворение), которое напрямую влияет на «лояльность покупателя». Итак, довольный покупатель возвращается к нам снова и снова, представляя собой надежный и постоянный элемент клиентской базы. 

Теперь о роли управления качеством на этом этапе работы ритейлера – наша задача измерять, как ожидания покупателя соответствуют реально воспринимаемой ситуации в магазине. Для этого необходимо регулярно проводить измерения удовлетворенности покупателей (опросы).

Подведем итог – продажа товаров в ритейле требует отличного понимания ожиданий покупателей, четкой командной работы всех участников канала дистрибуции, отличной мотивации и подготовки обслуживающего персонала и правильной сочетания всех требуемых элементов обстановки в магазине. Ну, и последнее, самое главное, надо любить продавать, и продавать с улыбкой на лице и  в сердце.

 
              Шмилович М.З. Независимый эксперт по качеству www.prostokachestvo.ru

Источник: www.allretail.com.ua

×

Через социальные сети

или

Через социальные сети

или